こんにちは。32歳の目黒区議会議員、かいでん和弘です。
前回のブログでは、目黒区が豪雨対策としてどんなことを行っているかご紹介しましたが、この度目黒区から、従来の対策を大幅に拡充した「豪雨対策サポートプラン」が発表されました。

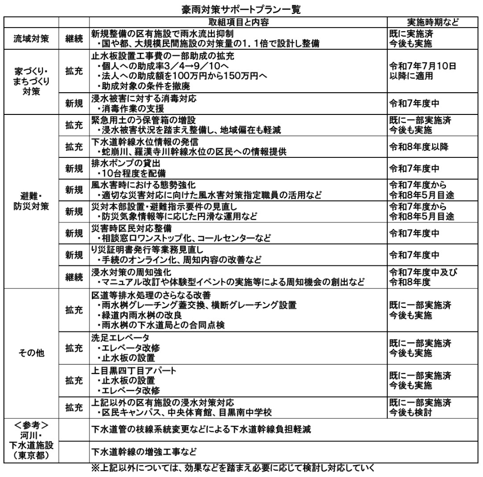
このパッケージの全体的なスタンスをご説明しますと、
河川や下水道を改修して氾濫を防ぐ役目は東京都が担うことになっているが時間がかかる。
↓
豪雨が年々酷くなるなか、都の対策を待っていたら区民の生命・財産を守れない。
↓
区として、水があふれても被害を最小限にするための個人単位での“自衛”をサポートする。
といった感じです。今回はこのサポートプランから主な項目をいくつかピックアップして解説します。
止水板設置工事費への助成拡大
建物の出入り口から水が侵入するのを防ぐための金属板を設置する工事や、壁の止水工事をする際の費用を区が一部負担する制度で、目黒区は2023年から行っています。

これまでも工事費用の4分の3を補助していて、決して条件面で他区に見劣りするものではありませんでしたが、全体の工事費が大きいだけに自己負担もそれなりにあり、9月の大雨前まではあまり利用されてこなかった制度でした。
しかし、9月以降は申請件数が急激に増え、当初年間で見込んだ件数の2倍の申請が一気に来るほどニーズが膨らみました。そこでこの度、助成額と助成率を
個人 限度額100万円 & 助成率10分の9 (助成率が増加)
法人 限度額150万円 & 助成率4分の3 (助成額が増加)
まで大幅拡充することに!!
また、これまでは半地下の駐車場や、わざわざ地面を掘り下げた構造にして建てられた建物には補助しないという制限がありました。「水害リスクを分かったうえで建てているのですから、区が補助する必要はないですよね」という論理です。しかしこの度それも撤廃し、どのような建物にも区の助成が下りることとなりました。
一方、これからの検討課題もあります。
お隣品川区では、「簡易止水板」という、普段は倉庫に収納しておいていざというときだけ設置するタイプの商品を購入する方にも補助を行っています。目黒区はあくまで、工事をして取り付けるタイプの止水板に限定していますから、議会でも「簡易止水板も補助対象に加えるべきだ」との質問が出ました。

しかし、区の見解は、
目黒区の助成率10分の9というのは全国ナンバーワンの助成率ではないかと思っている。そんななかで簡易止水板も対象に含めた場合に、転売されてしまう恐れがある。
ために対象に含まないそう。今後は品川区の動向も見ながら検討を深めていくとのことです。
個人用であれば、工事費はおよそ100万円の範囲内に収まるくらいなので、個人で負担する額は10万円以下になるものと思われます。ぜひこの機会に止水板の設置をご検討ください。
(蛇足ですが個人的な意見を…)正直、止水板助成のような、多くの方から徴収した税金を、一個人の財産を守るために使うのはあまり好ましく思っていません。それは本来“自助”として個人でやってもらうべきだからです。自治体はもっぱら、個人のレベルではできないこと、街全体や多くの人のためになるようなことにこそお金を使っていくべきです。もちろん今回は生命を守ることにもつながる取り組みですので反対はしませんでしたが、モヤっとはしています。
消毒作業を区が代行
これまでは、床上浸水の被害を受けた方が希望する場合には、区の保健所から消毒薬(次亜塩素酸ナトリウム溶液)を“配布”していました。

しかし、「消毒薬だけ渡されてもどうしていいか分からない」というご意見が区民の方から寄せられ、区議会からも「自力での消毒が困難な被災世帯を中心に、区が消毒対応を行うべき」との要望を区役所へ出していました。

今回はまさに議会の要望通り、自力での消毒が困難な高齢者や障害のある方の代わりに、区が消毒作業を行うことができるようになりました。
排水ポンプの貸出
9月の大雨時、品川区では地下にたまった水を汲み出すため、区民が希望すれば、区の排水ポンプを無償で貸し出してもらえるという取り組みが行われていました。そして、このことについても議会から、「目黒区でも対応すべき」という意見が出たのでした。

そこで今回のサポートプランでは、排水ポンプ10台程度(品川区は4台なので2倍以上)を配備し、区民へ貸し出すことが示されています。導入しようと考えているのは、水位が浅くなっても最後まで吸い込めるような家庭用のポンプ。品川区と同様6~7万円程度の製品を考えているそうです。

区内5地区に各2台ずつ配備する想定とのことですが、区民にどのように伝え、どのような申込方法にするか(品川区は電話ですが、目黒区は電話対応で苦慮しました(後述))、誰が運搬し、誰が操作するのか、申込が殺到した場合にどういう順番で回していくのか等、オペレーション面の検討課題は多そうです。

土のう保管箱の増設
区ではこれまで、土のうを区内69か所に合計9,500袋用意していて、大雨が迫っている時には区民の方が自由に持ち出せる体制を確保してきています。

また、7月10日の大雨で蛇崩川緑道周辺で内水氾濫が発生したことを受けて、下の地図の67~69番の蛇崩川緑道沿いの3か所など、土のう保管箱設置場所を増やしてきています。

一方、9月に被害が大きかった立会川沿い等は置き場がまばらになっていて、こういった地域にも土のう保管箱を増やしていく方針が出されています。

区役所内での体制整備
区役所内の体制整備も急務です。例えば、9月の大雨の際には、防災課の職員が電話対応に忙殺され、なかなか被害状況の調査に行く時間が取れない(=その分対応が遅くなる)という状況が生じました。
そこでサポートプランに盛り込まれたのが、「相談窓口ワンストップ化、コールセンター」です。
ここでいうコールセンターは、プロのオペレーターに外注するということではなく、あくまで防災課以外の職員からチームを編成して電話対応に当たるという程度のものです。もともと首都直下地震等の大災害時には、防災課は大忙し必至ですから、防災課以外の部署の職員が電話を受ける想定になっていました。それが大雨時に徹底出来ていなかったので、今後は大雨時にも同様の対応を取るということだと思われます。

そのほか、「大雨の中で避難所への避難を呼びかけることが果たして良いのか?」「り災証明の発行までの調査をどこまでオンライン化できるか」といった課題を、来年の雨が強く降り出す時期(出水期)までの間に、検討していくことになっています。
区施設の浸水対応
7月と9月の2度の豪雨では、区の施設も被害を受けました。
めぐろ区民キャンパス(パーシモンホール)では、排水が機能せず地下空間に水が浸入。ほどなく乾燥したのでそのまま使えるようになりましたが、自動ドアに水が入って機能しなくなったり、休日診療所のコンセントが浸水したりしました。

中央体育館では、アリーナの裏口から水が入り、フローリングが一部浮き上がってしまいました。

目黒南中学校(旧七中校舎)では、電気ボックスが低い位置にあったため水没。高さを上げる工事を行いました。

なかでも、洗足弁天橋のエレベータについては、2基あるうちの1基がいまだ故障したまま使えない状況です。この1基はかなり浸水しており、巻き上げ機や滑車、受電盤等の取り換えをしなければならないとのこと。修理は来年度に入ってからとなり、おそらく4桁万円の修理費が必要になるのではと思われます。

まとめ
主な内容は以上で、最後に再び全体像を見てみます。

冒頭にも書きましたが、今回のパッケージは、「水があふれないようにする工夫」ではなく、「溢あふれても被害を最小限にする工夫」がメインです。
あふれないようにする工夫は、1行目、流域対策と書かれている1件のみ。学校などの区有施設に設置する雨水貯留槽の容量を従来の1.1倍に引き上げ、雨水が極力川や下水道に流れないようにするという内容が書かれていますが、これは以前から行ってきたもので新規性はゼロです。
ですから、タイトルだけ見て、「目黒区がいろいろやってくれているから安心」ということは決して、決してありません。むしろ、「都と区の対応には限界があるから、まずは皆さんご自身で守ってください」というのが今回の区のメッセージと捉えていただきたいのです。
ハザードマップで色がついている(=浸水リスクがある)エリアにお住いの皆さんは、ぜひ区の制度もご活用いただきながら、自身とご家族の生命・財産を守るために豪雨対策に努めていただければと思います。
そして次回のブログでは、「あふれさせないための対策はこれでいいの?区にできることはまだありますよね?」と議会で切り込んだ件について書きます(仮)。それではまた。
《区政の最新情報はこちらから!》













この記事へのコメントはありません。